咨询时间:08:00 - 24:00

020-85163352

您现在的位置: 广东高职高考网 >  招生院校 > 韩山师范学院 > 招生简章  > 2026年韩山师范学院3+证书(高职高考)招生计划

2026年韩山师范学院3+证书(高职高考)招生计划

导读:韩山师范学院(以下简称学校)是一所具有122年师范教育历史的广东省属公办高校,位于国家历史文化名城潮州市。学校坚持师范性、应用性、地方性、开放性、综合性的办学定位。办学条件优越、办学资源丰富。重视学生素质能力培养、提升人才核心竞争力。

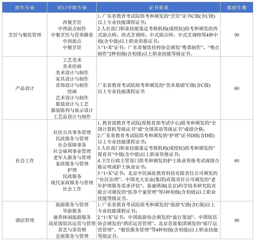
  韩山师范学院2026年春季高考“3+证书本科”拟招生专业目录如下,快来解锁心仪专业! 想了解更多,可以咨询我们【在线老师】

2026年韩山师范学院3+证书(高职高考)招生计划

  2026年韩山师范学院3+证书(高职高考)招生计划:

2026年韩山师范学院3+证书(高职高考)招生计划

  注:1.具体招生专业详见《广东省2026年普通高校春季高考统一招生专业目录(中职生版)》(广东高等教育出版社出版)。

  2.学费标准:烹饪与餐饮管理专业5710元/生·学年,产品设计专业10000元/生·学年,社会工作专业5050元/生· 学年,酒店管理专业5050元/生·学年。

  3.住宿费:650-1600元/生·学年。

原文链接:https://mp.weixin.qq.com/s/_4HN_ebX-19Yjgrnrio4EQ

以上就是“ 2026年韩山师范学院3+证书(高职高考)招生计划 ”的全部内容,更多关于广东3+证书的相关内容,如广东3+证书准考证打印、报考条件、招生计划、报名时间、考试科目、广东3+证书成绩查询、分数线等敬请关注广东高职高招网http://www.gdgzgz.cn

上一篇:韩山师范学院2025年春季高考“3+证书本科”拟招生专业目录 下一篇:最后一页

广东高职高考网申明:

(一) 由于各方面情况的调整与变化本网提供的考试信息仅供参考,敬请以教育考试院及院校官方公布的正式信息为准。

(二) 本网注明信息来源为其他媒体的稿件均为转载体,免费转载出于非商业性学习目的,版权归原作者所有。如有内容与版权问题等请与本站联系。联系方式:邮件1227136834@qq.com

(三) 未经授权不得转载,如需转载请注明出处。

相关文章推荐