咨询时间:08:00 - 24:00

020-85163352

您现在的位置: 广东高职高考网 >  真题资料 > 语文  > 深圳市中等职业学校3+证书高职高考2026届调研考试语文卷答案

深圳市中等职业学校3+证书高职高考2026届调研考试语文卷答案

导读:通过对本次深圳市中等职业学校2026届3+证书高职高考调研考试语文卷部分试题及答案解析的呈现,我们能够清晰地看到学生在语文知识掌握方面的优势与不足。这不仅有助于教师针对性地调整教学策略,优化教学内容,提升教学质量,也能让学生明确自身的学习状况,查漏补缺,为后续的学习和备考提供有力的指引。希望同学们能够以此次调研考试为契机,不断努力,在未来的3+证书高职高考中取得优异的成绩,实现自己的升学梦想。

深圳市中等职业学校3+证书高职高考2026届调研考试语文卷答案如下,可供考生自行核对,有需要了解的考生可查看下文了解详情。想了解更多,可以咨询我们【在线老师】

深圳市中等职业学校3+证书高职高考2026届调研考试语文卷答案

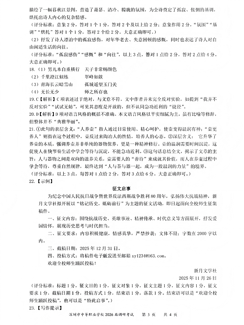
深圳市中等职业学校3+证书高职高考2026届调研考试语文卷答案:

深圳市中等职业学校3+证书高职高考2026届调研考试语文卷答案

深圳市中等职业学校3+证书高职高考2026届调研考试语文卷答案
深圳市中等职业学校3+证书高职高考2026届调研考试语文卷答案
深圳市中等职业学校3+证书高职高考2026届调研考试语文卷答案

广东3+证书考试

以上就是“ 深圳市中等职业学校3+证书高职高考2026届调研考试语文卷答案 ”的全部内容,更多关于广东3+证书的相关内容,如广东3+证书准考证打印、报考条件、招生计划、报名时间、考试科目、广东3+证书成绩查询、分数线等敬请关注广东高职高招网http://www.gdgzgz.cn

相关文章推荐