咨询时间:08:00 - 24:00

020-85163352

您现在的位置: 广东高职高考网 >  真题资料 > 语文  > 2026年广东3+证书高职高考11月联考语文试卷

2026年广东3+证书高职高考11月联考语文试卷

导读:广东3+证书高职高考的备考征程中,11月联考作为阶段性检验的重要环节,不仅是对考生知识储备的全面考察,更是对学习策略与应试心态的实战演练。语文作为基础学科,其试卷设计既注重基础知识的夯实,又强调综合素养的提升,涵盖汉字书写、文学常识、现代文与古诗文阅读、写作表达等多个维度。

2026年广东3+证书高考11月联考语文试卷分享供考生自行测试练习,有需要了解的考生可查看下文了解详情:想了解更多,可以咨询我们的【在线老师】

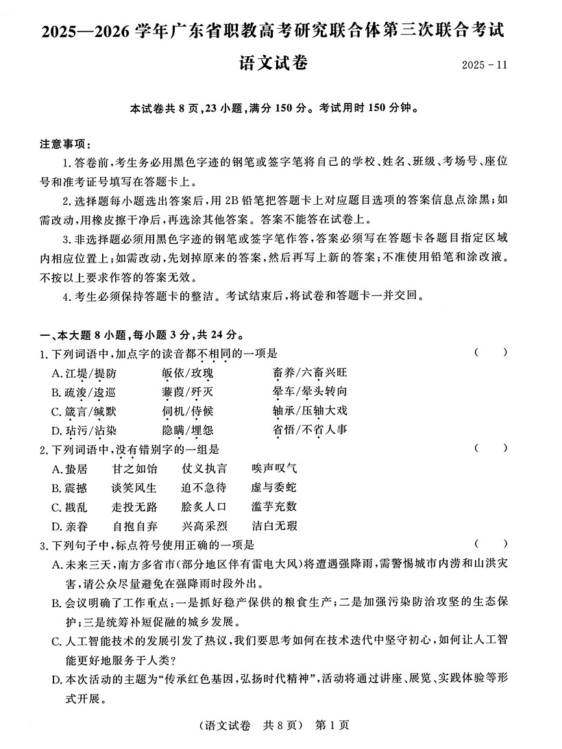
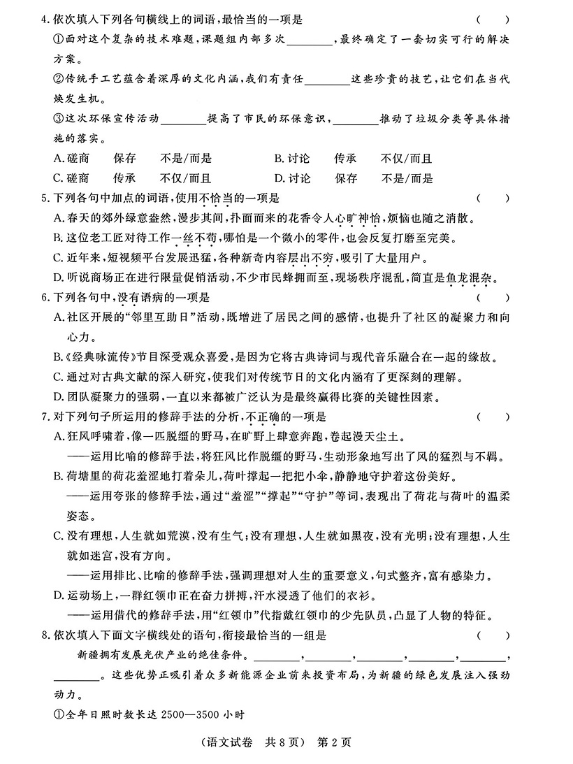
2026年广东3+证书高职高考11月联考语文试卷

2026年广东3+证书高职高考11月联考语文试卷:

【点击查看答案】

2026年广东3+证书高职高考11月联考语文试卷
2026年广东3+证书高职高考11月联考语文试卷
2026年广东3+证书高职高考11月联考语文试卷
2026年广东3+证书高职高考11月联考语文试卷
2026年广东3+证书高职高考11月联考语文试卷
2026年广东3+证书高职高考11月联考语文试卷
2026年广东3+证书高职高考11月联考语文试卷
2026年广东3+证书高职高考11月联考语文试卷

广东3+证书考试

以上就是“ 2026年广东3+证书高职高考11月联考语文试卷 ”的全部内容,更多关于广东3+证书的相关内容,如广东3+证书准考证打印、报考条件、招生计划、报名时间、考试科目、广东3+证书成绩查询、分数线等敬请关注广东高职高招网http://www.gdgzgz.cn

上一篇:2026年广东3+证书高职高考11月联考语文试卷答案 下一篇:2026年广东3+证书语文真题

广东高职高考网申明:

(一) 由于各方面情况的调整与变化本网提供的考试信息仅供参考,敬请以教育考试院及院校官方公布的正式信息为准。

(二) 本网注明信息来源为其他媒体的稿件均为转载体,免费转载出于非商业性学习目的,版权归原作者所有。如有内容与版权问题等请与本站联系。联系方式:邮件1227136834@qq.com

(三) 未经授权不得转载,如需转载请注明出处。

相关文章推荐