咨询时间:08:00 - 24:00

020-85163352

您现在的位置: 广东高职高考网 >  真题资料 > 英语  > 2026年广东3+证书高职高考11月联考英语提高试卷答案

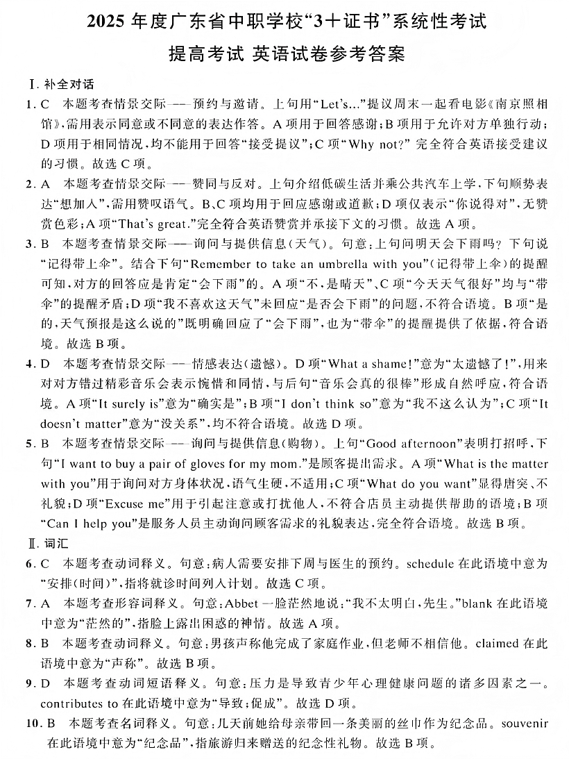
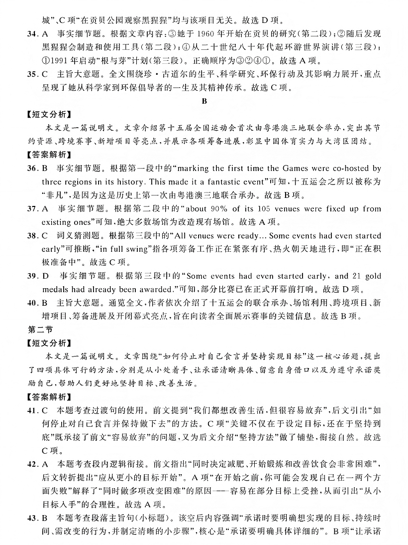
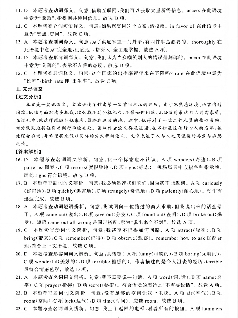
2026年广东3+证书高职高考11月联考英语提高试卷答案

导读:备考2026年广东“3+证书”高职高考英语科目,需以系统复习为基础,结合针对性训练与模拟实战,逐步提升语言运用能力与应试技巧。

2026年广东3+证书高考11月联考英语提高试卷答案如下,可供考生自行核对,有需要了解的考生可查看下文了解详情。想了解更多,可以咨询我们【在线老师】

2026年广东3+证书高职高考11月联考英语提高试卷答案

2026年广东3+证书高职高考11月联考英语提高试卷答案:

2026年广东3+证书高职高考11月联考英语提高试卷答案
2026年广东3+证书高职高考11月联考英语提高试卷答案
2026年广东3+证书高职高考11月联考英语提高试卷答案
2026年广东3+证书高职高考11月联考英语提高试卷答案
2026年广东3+证书高职高考11月联考英语提高试卷答案
2026年广东3+证书高职高考11月联考英语提高试卷答案

广东3+证书考试

以上就是“ 2026年广东3+证书高职高考11月联考英语提高试卷答案 ”的全部内容,更多关于广东3+证书的相关内容,如广东3+证书准考证打印、报考条件、招生计划、报名时间、考试科目、广东3+证书成绩查询、分数线等敬请关注广东高职高招网http://www.gdgzgz.cn

相关文章推荐