咨询时间:08:00 - 24:00

020-85163352

您现在的位置: 广东高职高考网 >  真题资料 > 语文  > 广东2024年“3+证书”高职高考《语文》试题答案

广东2024年“3+证书”高职高考《语文》试题答案

导读:广东2024年“3+证书”高职高考《语文》选择题(16题,51分):主要考查考生的语言知识、文学常识以及阅读理解能力。非选择题(7题,99分):包括填空题、简答题和写作题等,主要考查考生的语言表达、阅读理解和写作能力。

  2024年广东“3+证书”高职高考《语文》试题答案如下,可供考生自行核对,有需要了解的考生可查看下文了解详情。想了解更多,可以咨询我们【在线老师】

广东2024年“3+证书”高职高考《语文》试题答案

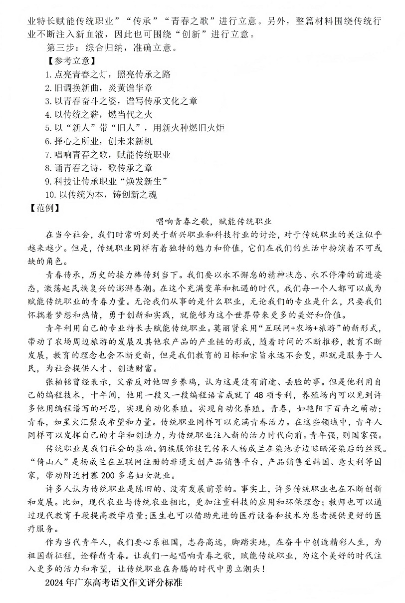
  广东2024年“3+证书”高职高考《语文》试题答案:


广东3+证书考试

以上就是“ 广东2024年“3+证书”高职高考《语文》试题答案  ”的全部内容,更多关于广东3+证书的相关内容,如广东3+证书准考证打印、报考条件、招生计划、报名时间、考试科目、广东3+证书成绩查询、分数线等敬请关注广东高职高招网http://www.gdgzgz.cn

上一篇:广东2024年“3+证书”高职高考《语文》试题 下一篇:最后一页

广东高职高考网申明:

(一) 由于各方面情况的调整与变化本网提供的考试信息仅供参考,敬请以教育考试院及院校官方公布的正式信息为准。

(二) 本网注明信息来源为其他媒体的稿件均为转载体,免费转载出于非商业性学习目的,版权归原作者所有。如有内容与版权问题等请与本站联系。联系方式:邮件1227136834@qq.com

(三) 未经授权不得转载,如需转载请注明出处。

相关文章推荐