咨询时间:08:00 - 24:00

020-85163352

您现在的位置: 广东高职高考网 >  真题资料 > 语文  > 2026年广东3+证书高职高考10月联考语文试卷

2026年广东3+证书高职高考10月联考语文试卷

导读:广东3+证书考试语文考试是广东省高等职业院校招收中等职业学校毕业生考试的重要组成部分,旨在全面考查考生的语文基础知识和语文能力,为高等职业院校选拔具有扎实语文基础和良好语文素养的合格新生。

  2026年广东3+证书高考10月联考语文试卷分享供考生自行测试练习,有需要了解的考生可查看下文了解详情:想了解更多,可以咨询我们【在线老师】

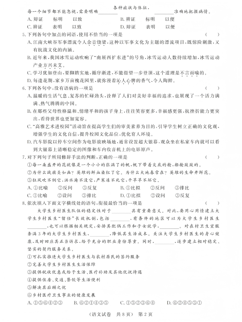
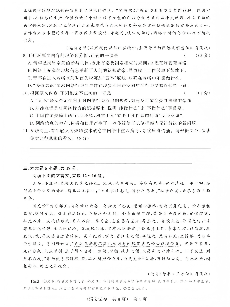
2026年广东3+证书高职高考10月联考语文试卷

  2026年广东3+证书高职高考10月联考语文试卷:

【点击查看答案】


广东3+证书考试

以上就是“ 2026年广东3+证书高职高考10月联考语文试卷 ”的全部内容,更多关于广东3+证书的相关内容,如广东3+证书准考证打印、报考条件、招生计划、报名时间、考试科目、广东3+证书成绩查询、分数线等敬请关注广东高职高招网http://www.gdgzgz.cn

相关文章推荐